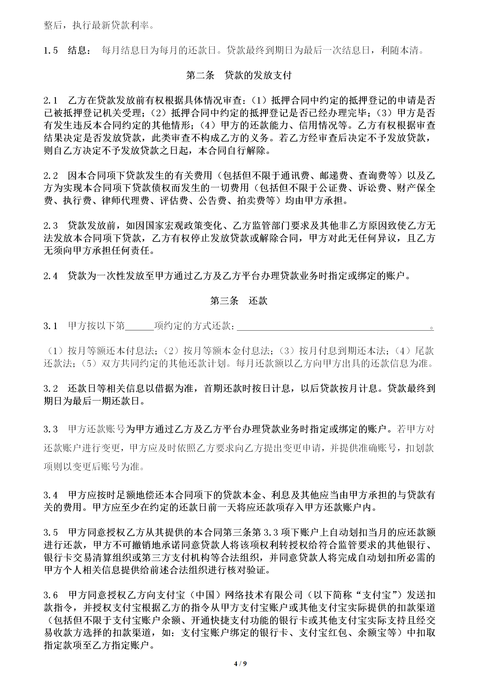
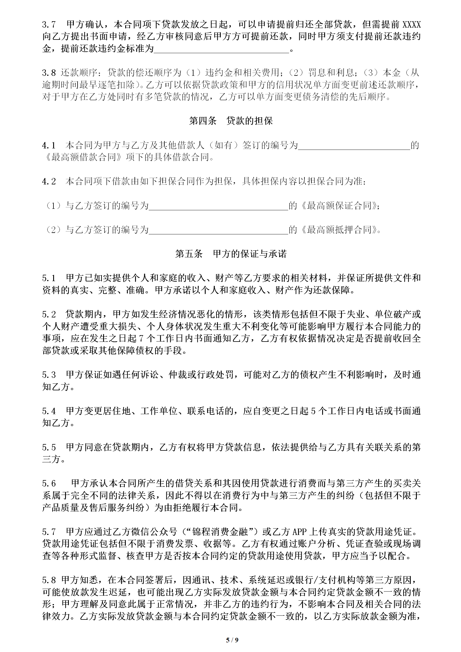
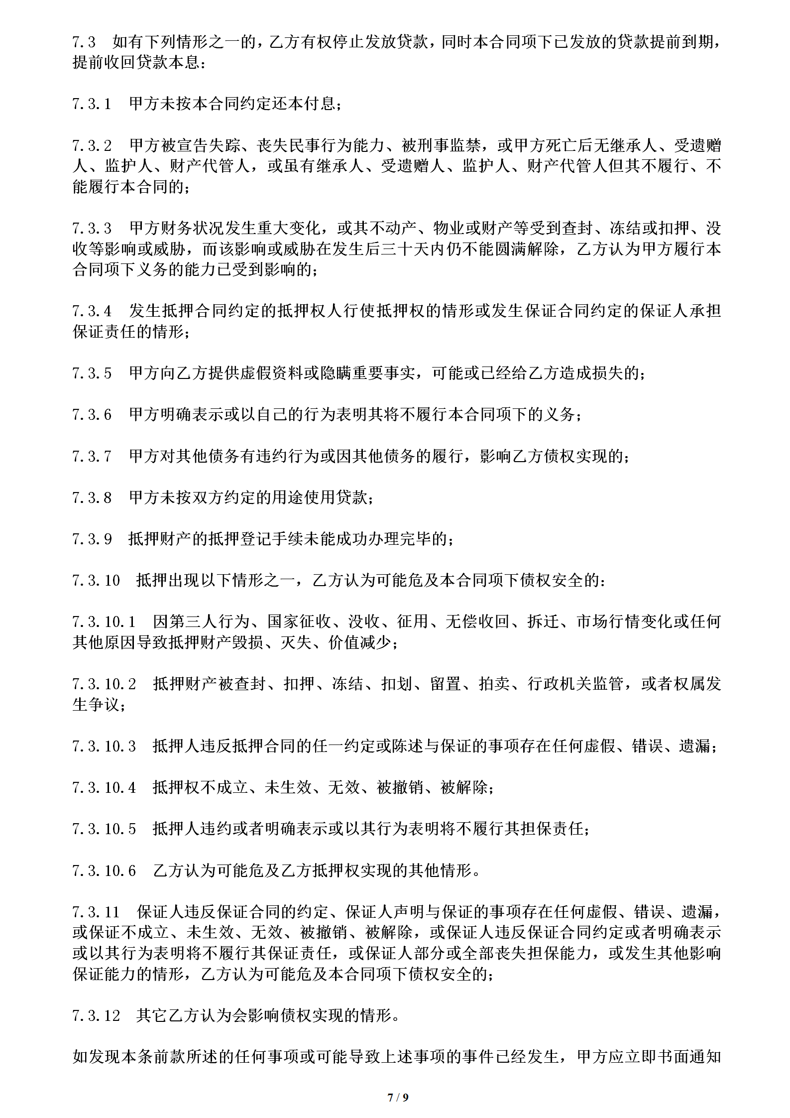
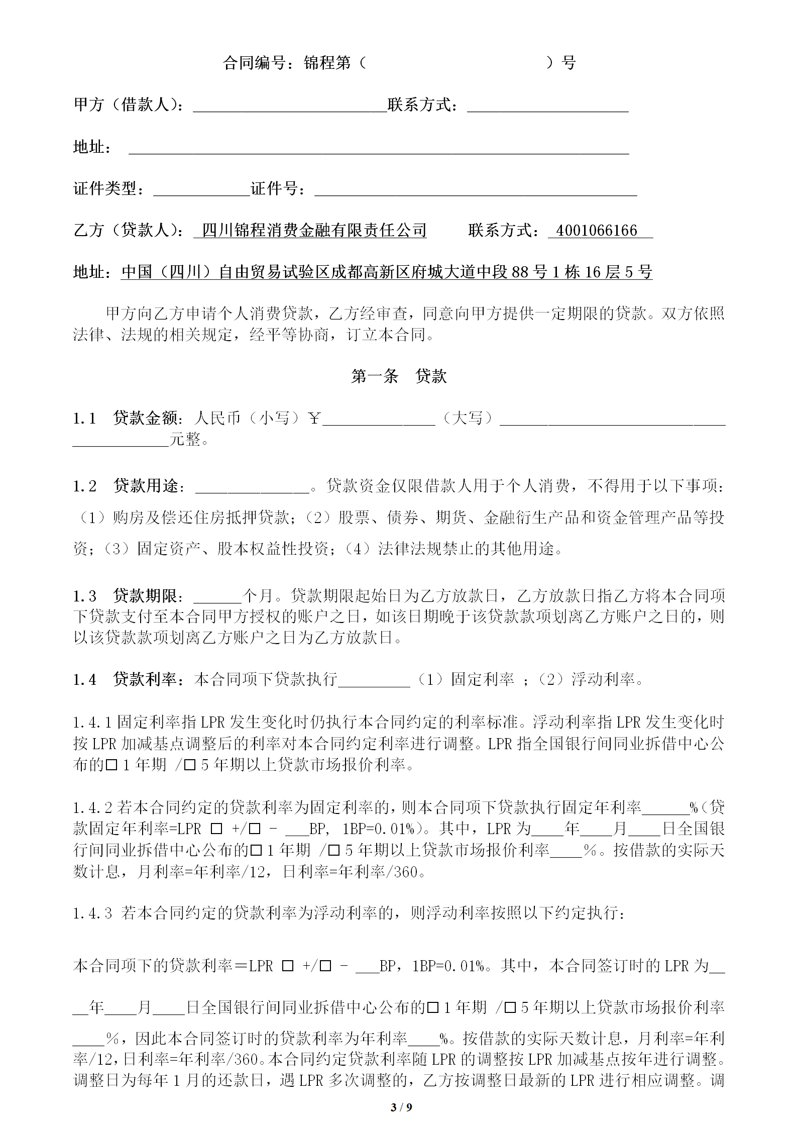
首页
产品业务
产品业务
利率及收费标准
合同公示及说明
关于锦程
公司介绍
所获荣誉
联系我们
新闻中心
公司动态
通知公告
社会责任
采购公告
消费者权益保护
锦享贷个人消费贷款合同(最高额类)
2021-12-01
返回上级